Dual Parser Framework for Oracle Compatibility
The dual parser framework is divided into two main parts: the SQL side and the server-side programming language.
1. Lexical and Syntax Separation on the SQL Side
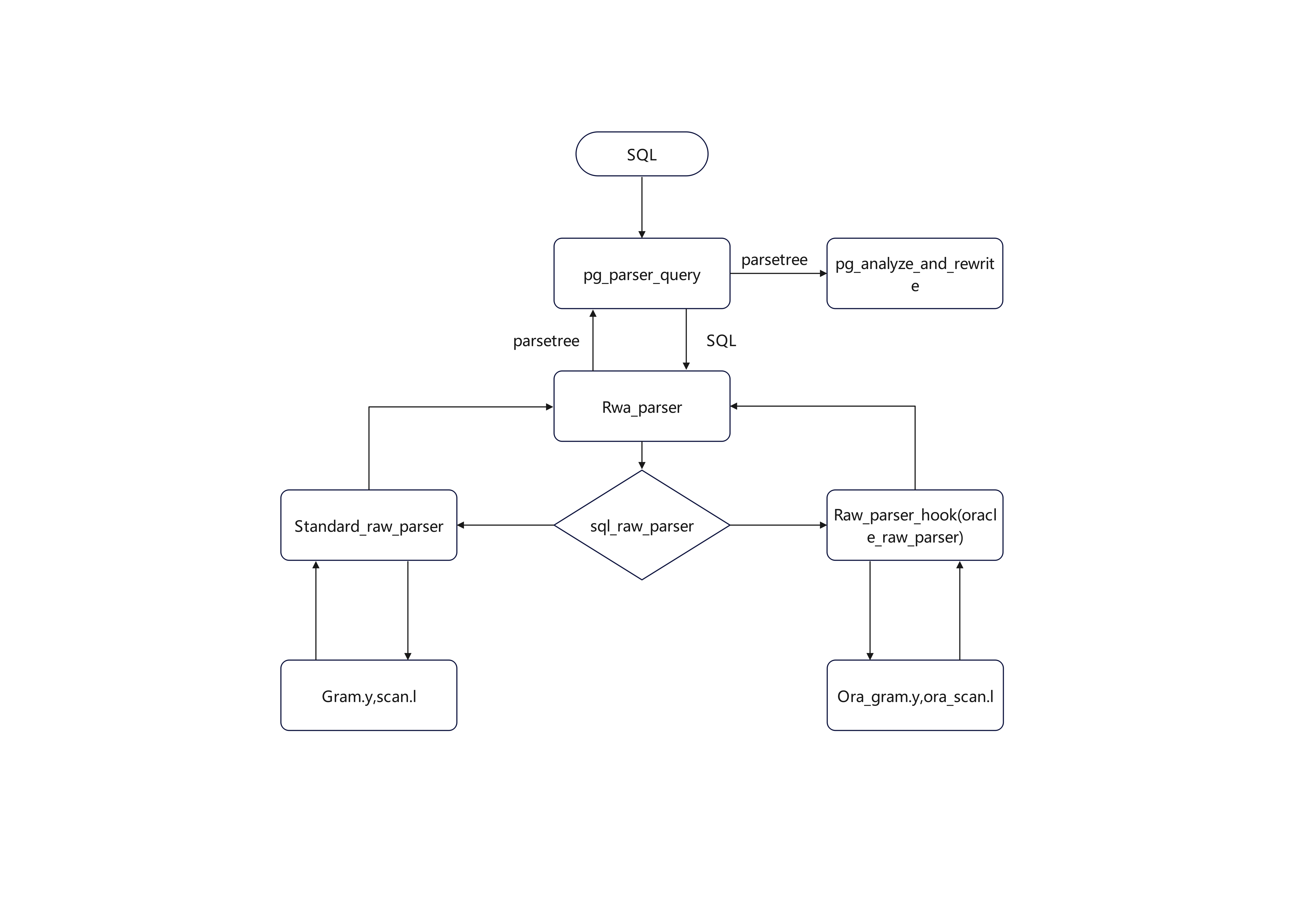
The basic approach is to introduce a new set of Oracle-compatible syntax and lexical rules. When Oracle compatibility is enabled, the parser follows Oracle-style syntax analysis to generate the corresponding syntax tree.
Implementation Details: Under src/backend/, create a new directory named oracle_parser. Copy scan.l and gram.y from src/backend/parser/ to the oracle_parser directory, renaming them to ora_gram.y and ora_scan.l. Add Oracle-style syntax and lexical analysis code to these files. Copy keywords.c to the oracle_parser directory to store Oracle-specific keywords. Compile the oracle_parser directory into a dynamic library named libparser_oracle.so. When Oracle compatibility is enabled, the ivorysql.conf file is appended to the end of the postgresql.conf file. Add liboracle_parser to the shared_preload_libraries parameter in ivorysql.conf to ensure the dynamic library is loaded automatically when the database starts.
A new function pointer ora_raw_parser is introduced. When the libparser_oracle.so library is loaded, the _PG_init() function assigns the address of oracle_raw_parser() to ora_raw_parser. The _PG_fini() function resets ora_raw_parser to NULL when the compatibility mode is switched.
Each backend process calls the BackendInitialize() function, which sets port→connmode based on the port number the backend process is connected to. If the port is an Oracle-compatible port, connmode is set to 'o'; otherwise, it is set to 'p'.
After this, PostgresMain() calls InitIvorysql(). If port→connmode is 'o', the function SetConfigOption("ivorysql.compatible_mode", "oracle", PGC_USERSET, PGC_S_OVERRIDE) is called. Since this parameter has an assign_hook, executing assign_hook() within SetConfigOption() is equivalent to calling assign_compatible_mode(), which sets sql_raw_parser = ora_raw_parser.
During SQL statement analysis, the function pg_parse_query()→raw_parser() calls either standard_parser() or ora_raw_parser() through the function pointer sql_raw_parser.
The diagram below illustrates what happens during SQL statement analysis.
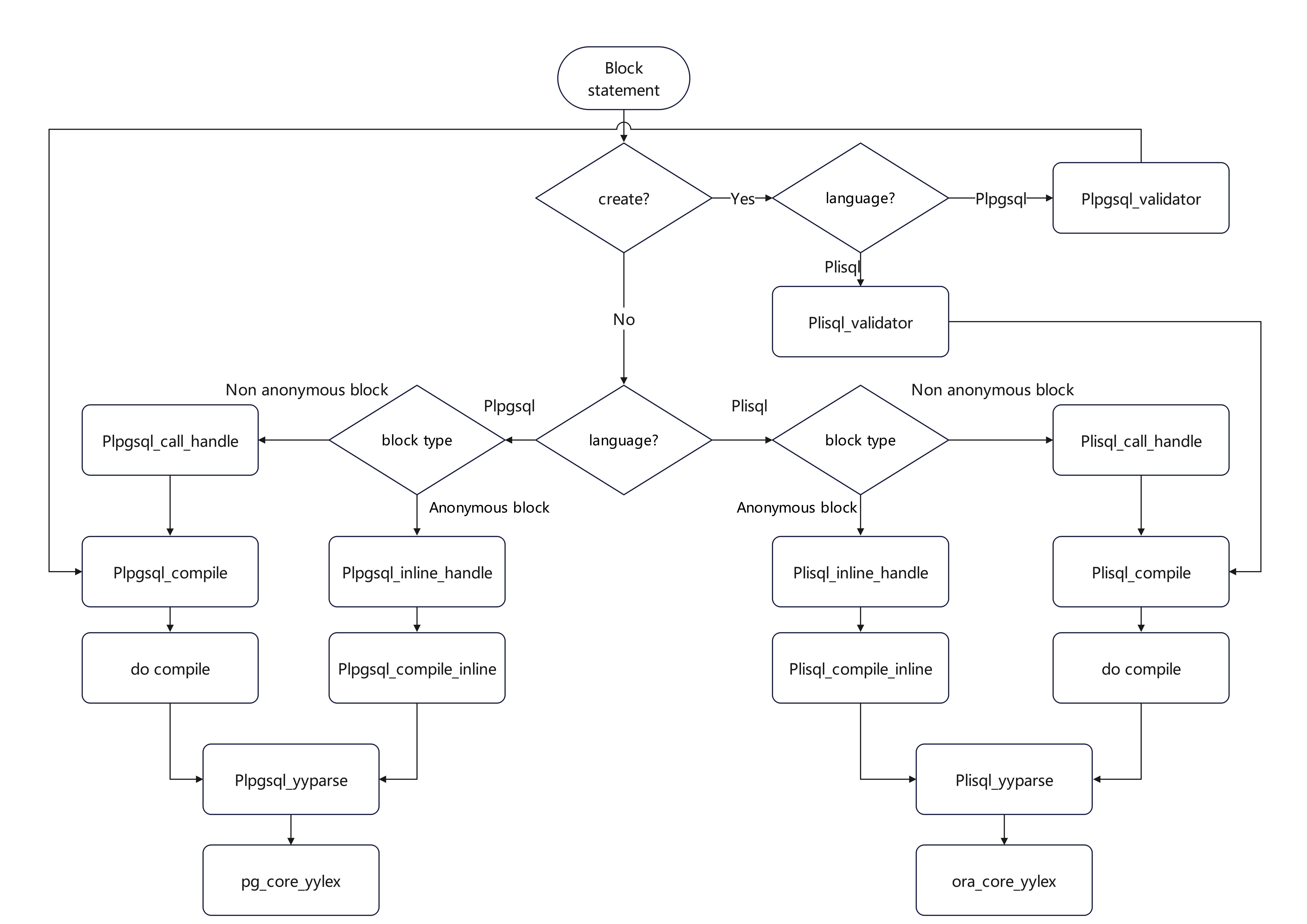
2. Lexical and Syntax Separation for Server-Side Programming Language
A new language, pliSQL, is added to the system table pg_language.
Implementation Details: Copy the plpgsql directory from the PostgreSQL source code and rename it to plisql. Rename all files in the plisql directory to start with plisql. Since plpgsql is a language, the registration functions for plpgsql (e.g., plpgsql_validator, plpgsql_call_handler, plpgsql_inline_handler) are renamed to start with plisql. All other functions in the directory are also renamed to start with plisql.
The plisql directory is built as a plugin. If the database mode is Oracle during initdb, this plugin is created. The plugin registers the pliSQL language in the database system tables.
The pliSQL side does not have its own lexical rules; it relies on the lexical rules of the SQL side. Therefore, for pliSQL, Oracle-compatible lexical rules are enforced. The main modification is in the plisql_scanner_init function, which calls ora_scanner_init(). The internal_yylex() function in the plisql directory calls ora_core_yylex.
The syntax rules for pliSQL are defined in plisql/src/pl_gram.y, where the syntax rules for Oracle-compatible PL/SQL blocks are implemented.
When creating a function on the SQL side, if no language is specified:
-
In Oracle compatibility mode, the default language is plisql.
-
In PostgreSQL compatibility mode, the default language is plpgsql.
In oracle_parser, ora_gram.y defaults to plisql, while in the PostgreSQL parser, gram.y defaults to plpgsql.
For anonymous blocks, if no language is specified:
-
In Oracle compatibility mode, the default language is plisql.
-
In PostgreSQL compatibility mode, the default language is plpgsql.
The ExecuteDoStmt function also determines the default language based on the compatibility mode.